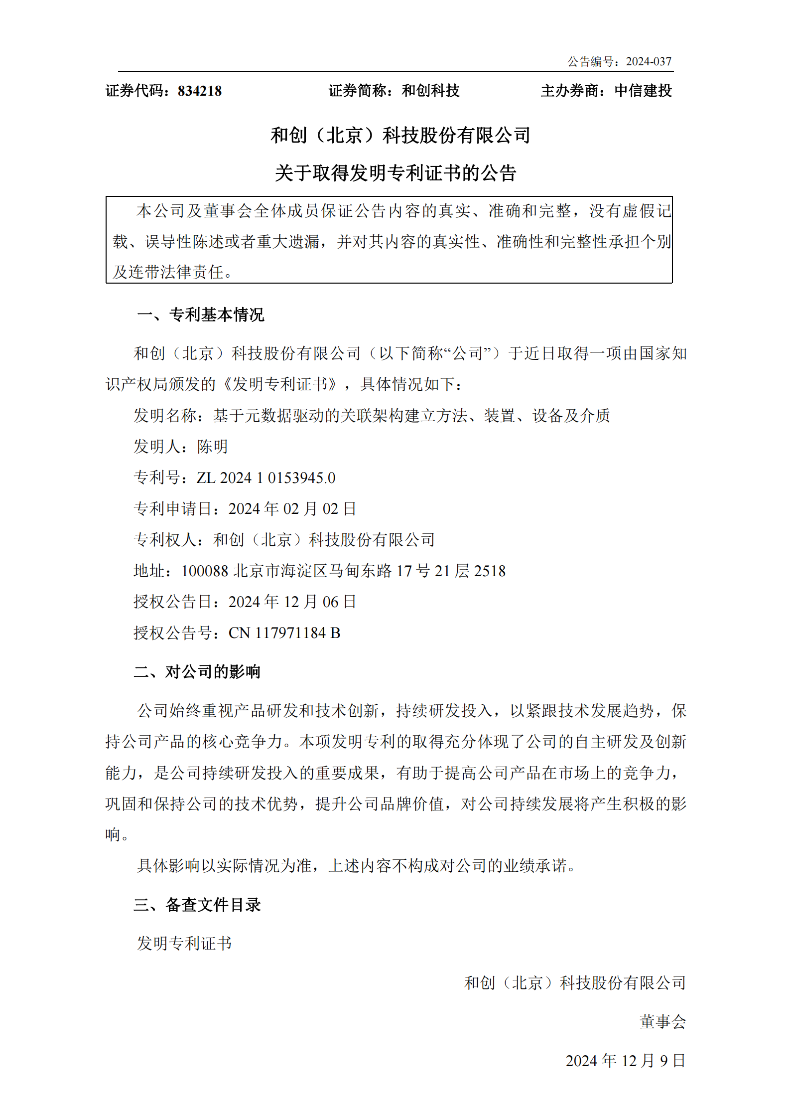
紅圈新聞?|?和創科技技術研發新成果!引領元數據驅動業務關聯技術革新
近日,和創科技在科技創新領域再攀新高峰,成功獲得一項名為“基于元數據驅動的關聯架構建立方法、裝置、設備及介質”的新專利。這項專利的取得彰顯了和創科技在技術研發方面的雄厚實力。
●《基于元數據驅動的關聯架構建立方法、裝置、設備及介質》專利簡述:
本發明提供了一種基于元數據驅動的關聯架構建立方法、裝置、設備及介質,其中,方法包括:
1、定義各業務對應的邏輯字段,其中,邏輯字段包括普通關聯字段和動態關聯字段;
2、為普通關聯字段建立一條關系元數據,為動態關聯字段建立一條或多條關系元數據,并定義各關系元數據對應的用于校驗實際表單的約束規則,其中,動態關聯字段能夠建立業務對象與多個類型業務對象間的關聯關系;
3、根據字段類型為邏輯字段分配存儲空間,為普通關聯字段分配一個用于保存實際表單關聯對象的存儲列,為動態關聯字段分配一個用于保存關聯業務標識的存儲列和一個用于保存實際表單關聯對象的存儲列。本發明通過元數據建立當前業務與其它多種類型業務的關聯關系。
↓↓ 詳細公告 ↓↓
此發明的應用,極大地提升了系統的擴展性和適應性,確保了數據的準確性和完整性,同時也為用戶提供了更加便捷、高效的操作體驗。值得一提的是,該專利的應用范圍廣泛,可適用于多個行業和場景。無論是企業內部的業務流程管理,還是跨行業的信息交互整合,都能借助這一專利技術實現更高效的數據處理和更緊密的業務協同。
新專利的獲得是公司持續加大研發投入、注重技術創新結出的碩果。未來,和創科技將繼續秉承創新驅動發展的理念,不斷推出更多具有自主知識產權的核心技術,為客戶創造更大價值,為社會進步貢獻更多力量。

?5月14日,“2021貴陽數字經濟產業獨角獸峰會”暨“貴陽獨角獸加速基地揭牌儀式”在貴陽雙龍航空港經濟區開幕。大會上重磅發布了《中國產業創新百人榜》評選結果,紅圈 CRM 創始人&CEO 劉學臣成功入選“2021產業創新百人榜”。