520個項目總投資約2.1萬億元!2024年河南省第一批重點建設項目名單敲定
1月2日,河南省發展和改革委員會公布了2024年第一批重點建設項目名單,入選項目共計520個,總投資約2.1萬億元,年度計劃投資約5830億元,涵蓋創新驅動能力提升、基礎設施建設、新型基礎設施建設、產業轉型發展、綠色低碳轉型、民生社會事業改善等六大領域。


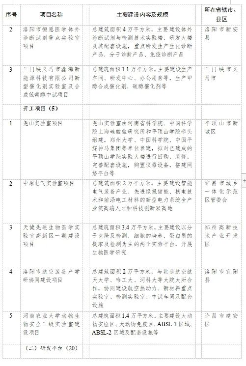
點擊查看完整項目清單:2024年河南省第一批重點建設項目名單

近來,“數字化轉型”成了一個高頻詞,且熱度不斷在增高。業內許多人士都在談論這個話題,大有誰不談“數字化轉型”誰就是個“落伍者”之狀。為便于在相同語境下討論問題,今天我也湊個熱鬧,以“數字化轉型”為題,談一點粗淺認識,就教于同行。